Using output board for spindle control
In this tutorial we will explain how to use output board with VFD and spindle. We will describe how to set VFD* parameters and how to connect output board with VFD control inputs. We are aware that many users use different VFD’s but no worries, the work flow in a sense should be the same. […]
Using optocoupler adapter board with PlanetCNC controller
Bottom wiring diagrams demonstrate various uses of adapter with optocoupler: Optoisolated axis output: Optoisolated limit switch inputs: Using PNP proximity switches with optocoupler adapter: With 12V power supply: With 24V power supply:
Using SD card adapter with PlanetCNC controllers
Connect SD card adapter with the Planet-CNC controller: Mk3 and Mk3/4 controller: SD card adapter is connected to Mk3 and Mk3/4 controller with 10pin flat cable trough SD&I2C connector. Mk2 controller: SD card adapter is connected to Mk2 controller with 10pin flat cable trough EXT connector. Export your toolpath to Raw file format in […]
Using output board with PlanetCNC controllers
Output board is used for control of external equipment such as VFDs, coolant systems, vacuum pumps etc. It requires 12V power supply connected to a terminal labeled 12V (be careful with the polarity). Output board has 3 relays and 0-10V output. Relays can be used as NO (normally open) or NC (normally closed). Output board can be […]
Using EggBot with PlanetCNC controller and Toslink
In spirit of Easter holidays(with a slight delay) we decided to wipe the dust from our EggBot and see if still works. We thought that it would be perfect if we use Toslink devices to demonstrate how both, Mk3 controller and Toslink work perfectly hand in hand. For better understanding of Toslink please follow link […]
How to select stepper motor and driver
HOW TO SELECT STEPPER MOTOR AND DRIVER? Here are some documents I found on internet: Stepper motor and driver selection Drive circuit basics Step motor basics Torque converter
How to connect motor driver with optoisolated inputs
HOW TO CONNECT MOTOR DRIVER WITH OPTOISOLATED INPUTS? There are two possible connections: 1. Common cathode 2. Common anode
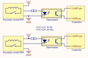
How to connect proximity switch as limit switch?
HOW TO CONNECT PROXIMITY SWITCH AS LIMIT SWITCH USING OPTOCOUPLER? There are two types of switches – PNP (3002PA, 3002PB, …) and NPN (3002NA, 3002NB, …) Switches are also categorized as NC – normaly closed (3002PB, 3002NB, …) and NO – normaly open (3002PA, 3002NA, …). For NC switches enable “Invert Limit” in software […]
How can I update firmware?
HOW TO UPDATE CNC USB CONTROLLER FIRMWARE Firmware can be easily updated through menu options. – Connect controller and start software – Select menu option “Machine/Firmware/Update” – Wait around 10 seconds If there is something wrong and you receive “Firmware update FAILED” message just repeat procedure. You can check your software and firmware version with […]